2024年H动画 本科生学科竞赛项目新增、调整、特色ABC类推荐情况公示
发布时间:2024-12-26 阅读次数:
各位老师、同学:
为进一步加强本科生学科竞赛体系化建设,根据本科生院通知,学院教学科于12月18日向全院教师发邮件征集了拟新认定、调整的竞赛项目,并于12月24日完成了申报材料收集工作。12月25日,学院组织召开了2024年H动画 本科生学科竞赛项目新增、调整认定工作会议。
经学院教育教学指导委员会评议,本年度H动画 本科生竞赛新增及调整信息汇总如下:
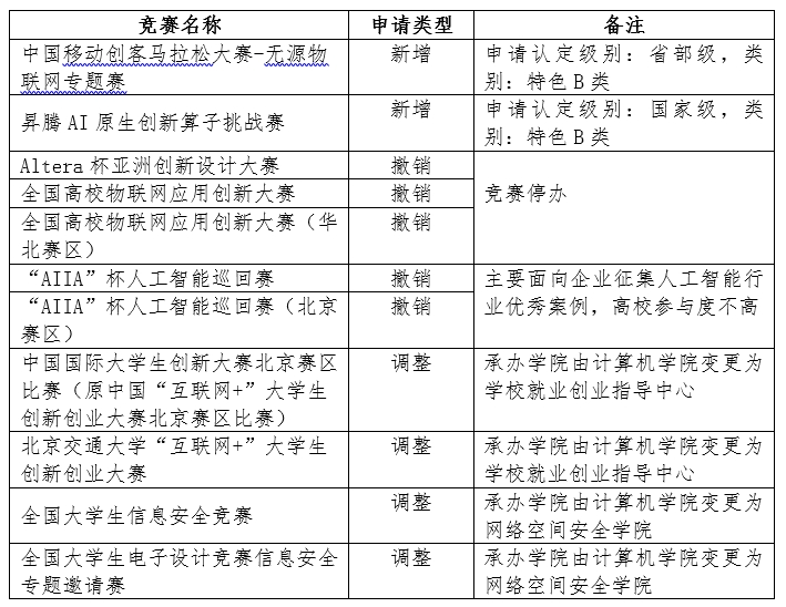
1、申请新增竞赛2项、撤销竞赛5项、调整竞赛承办学院4项。![]()

2、推荐涉及H动画
学生保研加分的学科竞赛特色ABC类项目175项,其中8项H动画
承办的竞赛(含申请新增的竞赛2项)申请调整竞赛类别,其余竞赛均沿用学校原本SABC类别,具体内容见附件1。
现将认定结果进行公示。公示截止时间:2024年12月27日中午12:00。如有问题,请在此时间前与教学科黄老师([email protected])联系。公示结束后,学院将汇总信息上报本科生院,学科竞赛项目列表由学校审核评定后统一公布竞赛级别和类型,作为后续学生参赛认定成绩和推荐免试研究生计分的依据。
计算机科学与技术学院教学科
2024年12月26日
